• 飞机
  • 平桥瀑布晚
  • 井架

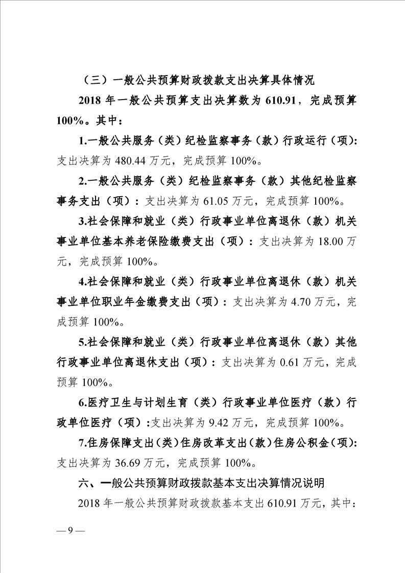
中共自贡市贡井区纪律检查委员会2018年度决算公开

来源:贡井区纪委监委 发布时间:2019-10-25 17:14 点击: 打印 关闭

敬请关注

主办:中共自贡市贡井区纪律检查委员会     自贡市贡井区监察委员会
邮编:643000    纪检监察举报电话:12388      地址:自贡市贡井区金源街369号区级机关集中办公区
备案号:蜀ICP备13003827号-1      技术支持:四川百信智创科技有限公司      网站地图      网站声明

廉 洁 贡 井
关 注 我 们